旅行のヒント
運送一般条件
中国東方航空の旅客および手荷物運送一般条件
中国東方航空の旅客と手荷物輸送の一般条件
上海航空の旅客および手荷物運送一般条件
上海航空の旅客と手荷物輸送の一般条件
チェックインカウンターと搭乗ゲートの閉鎖時間
オンラインチェックインが可能な都市
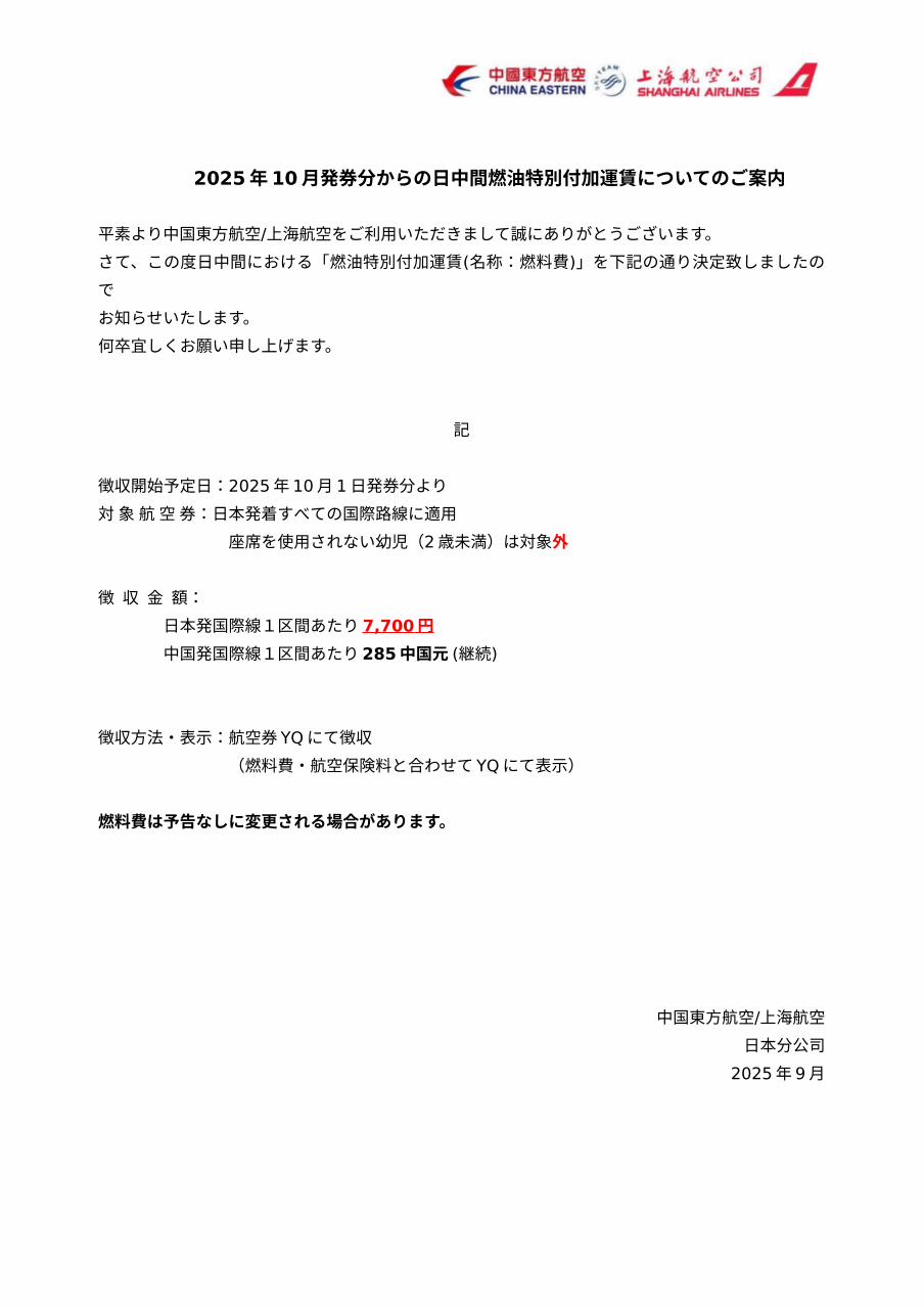
お知らせ
手荷物サービス
無料手荷物許容量と規格
超過手荷物料金
機内持ち込み手荷物
特殊超過手荷物の料金規定
予約ガイド
座席選択とチェックインの説明
リチウム電池および危険物の安全指示
チェックイン規則
オンラインチェックインの必須事項
世界のサービス拠点
海外営業所の住所
2025-09-08